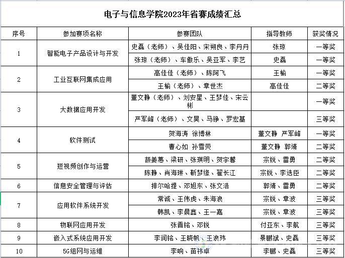
2023年高职院校技能大赛省赛已落下帷幕,电子与信息学院组织师生参加本次省赛十三个赛项比赛,部分赛项为首次师生共赛形式,在比赛过程中师生相互配合,展示了良好的职业素养和技术技能,发挥了默契的团队协作精神,最终我院选手共获得一等奖5项、二等奖5项、三等奖6项的好成绩!

此次大赛学院领导高度重视,精心组织,部门多次召开专题会议研究部署大赛相关工作,形成工作合力,为大赛营造了良好的集训条件。指导老师制定了科学合理的训练方法,为竞赛做好了充分准备,参赛同学不畏强手,沉着应战,顽强拼搏,通力合作,最终使电子与信息学院获得这样的荣誉。






近年来,学院坚持立德树人,以培养高素质技术技能人才为目标,开创了大赛与教学互融互促共同发展的良好局面,学院将以大赛为契机,总结经验,巩固和扩大竞赛成果,进一步坚持“以赛促教、以赛促改、赛教融合”的总体思路,培养更多产业知识丰富、技能过硬、品质优良的优秀人才,为职业教育高质量发展贡献力量。
图:各参赛队提供
文:卢嘉琪
审核:姜有奇
编辑:李敏超